Facebook、「Minecraft」内でAIアシスタントを実装できる「CraftAssist」を公開機械学習では難しい領域にチャレンジ

Facebookは、「Minecraft」内で人間のプレーヤーと協力して動くAIアシスタントを実装するためのオープンソースプラットフォーム「CraftAssist」を公開した。人間のあいまいな要望をくみ取って動作できることが特徴だ。

» 2019年07月22日 16時30分 公開
[@IT]

この記事は会員限定です。会員登録(無料)すると全てご覧いただけます。

 Facebookは2019年7月18日(米国時間)、「Minecraft」内で人間のプレイヤーと協力して動くAIアシスタントを実装するためのオープンソースプラットフォーム「CraftAssist」を公開した。Minecraftは、広大な世界でブロックを置いて冒険を続けるサンドボックスゲーム。

 CraftAssistで実装されるAIアシスタントは、人間のプレイヤーとテキストベースのチャットでコミュニケーションを取りながらブロックを置いたり壊したり、モブ(動物などのキャラクター)を生み出したりできる。このAIアシスタントは言語や知覚、記憶、物理的アクションを組み合わせて、家造りのような複雑なタスクを実行できる。

「環を作ってほしい」「こちらに来てほしい」といったユーザーの要求にAIアシスタントが応じている様子(出典:Facebook

 Facebookは次のような目的を持ってAIアシスタントと実装プラットフォームを開発した。会話で指定されたタスクを完了でき、最終的には会話のやりとりから学習できるエージェントの研究を支援することだ。

 AI研究コミュニティーによるCraftAssistの利用を促進するために、成果物をオープンソース化した。フレームワークやベースラインアシスタント、開発に使ったツールとデータが対象だ。例えば人間のプレイヤーがMinecraftで家屋を造る過程のステップバイステップデータ、家屋のセマンティックセグメンテーションデータ(画素単位で物体を認識したデータ)、大規模な自然言語セマンティック解析データセットなどだ。

CraftAssistの仕組み

 CraftAssistは、オープンソースの拡張可能なMinecraft互換ゲームサーバ「Cuberite」を使用する。プレイヤーは標準のMinecraftクライアントとなって、AIアシスタントとやりとりする。研究者はゲーム内の全ての言葉とアクションを含むゲームセッションを記録し、独自のトレーニングデータを生成できる。

 FacebookはCraftAssistに含めたベースラインアシスタントを次のようにしてトレーニングした。

 まず、あまりトレーニングされていないアシスタントと人間とのやりとりを記録したデータセットを用意した。次にクラウドソースによって参加したユーザーが作り出した2500軒以上の家造り例のデータセットを使った。これらのトレーニングデータセットはオープンソースとして公開されている。

 ベースラインアシスタントはモジュラー設計を採っているため、研究者はAIアシスタント全体を実験に使うことができ、さらに記憶や知覚、言語理解などに関連するコンポーネントを個別に使うこともできる。

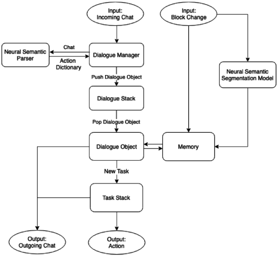
CraftAssistのブロックダイヤグラム。最上部の「input」から最下部の「output」までのおおまかな流れが分かる(出典:Facebook

 これらのコンポーネントモジュールは協調して機能する。例えば、人間のプレイヤーが、「青い立方体の隣に家を建ててほしい」とAIアシスタントに頼むと、言語理解や記憶、知覚モジュールなどが連携し、データセットの家造り例を参考にして、依頼されたタスクを実行する。

機械学習を超えて

 今回の研究の目的は、AIアシスタントをさまざまな状況に柔軟に対応できるようにすることだ。

 機械学習(ML)は限定された領域では目を見張るような成果を打ち出している。だが、Facebookによれば、多種多様なタスク、特に人間が言語を使用して指示を下すタスクにおいては進展があまり見られない。

 Minecraftを用いた研究から得られた教訓は、さまざまな現実世界のシナリオで人間とAIとの対話や協力を改善する可能性があるとした。

Copyright © ITmedia, Inc. All Rights Reserved.

RSSについて

アイティメディアIDについて

メールマガジン登録

@ITのメールマガジンは、 もちろん、すべて無料です。ぜひメールマガジンをご購読ください。