待ったなし! Windows 10→11アップグレードを整理する:Windows 10 The Latest
「Windows 10」のサポート終了が迫り、Windows 10から11へのアップグレードは「待ったなし!」の状態だ。そこで、Windows 10から11にアップグレードする方法やWindows 11のシステム要件を満たさないPCの対処方法について整理してみた。まだWindows 10から11へアップグレードしていない人は、これを参考にWindows 11へのアップグレードを検討してほしい。

Windows 10→11アップグレードを整理する
「Windows 10」のサポート終了が迫り、Windows 10から11へのアップグレードは「待ったなし!」の状態だ。そこで、Windows 10から11にアップグレードする方法やWindows 11のシステム要件を満たさないPCの対処方法について整理した。
「Windows 10」のサポート終了が2025年10月14日(米国時間)に迫り、もはやWindows 10から11へのアップグレードは「待ったなし!」の状態だ。Windows 10 The Latest「Windows 10のサポート終了でどんな影響があるか、対策はあるか、ユーザー視点で考える」で解説しているように、Windows 10のサポートが終了したからといって、その時点で使えなくなるわけではない。
しかし、サポートが終了すると、セキュリティ更新プログラムの無償提供が終了してしまうため、攻撃を受けるリスクは日々高まることになる。なるべく早く、Windows 11へのアップグレードや買い替えを検討すべきだろう。
そこで、本稿ではWindows 10から11へのアップグレードについて改めて整理してみた。
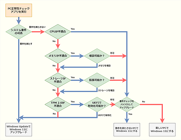
Windows 11へのアップグレードの可否を調べる
原則としてWindows 10は、Windows 11に無償アップグレードが可能だ。しかし、最低システム要件が下表のように引き上げられているため、全てのPCでWindows 11にできるわけではない。実際には、対応プロセッサも細かく決められており、だいたい2018年以前に発売されたPCはアップグレードの対象外となっている。
項目 | Windows 10 | Windows 11 |
---|---|---|
プロセッサ | 1GHz以上のプロセッサ/SoC | 1GHz以上で2コア以上の64bit互換プロセッサ/SoC |
メモリ | 1GB(32bit版)/2GB(64bit版)以上 | 4GB以上 |
ストレージ | 16GB(32bit版)/32GB(64bit版)以上 | 64GB以上 |
ファームウェア | − | UEFI、セキュアブート対応 |
TPM | − | TPMバージョン2.0 |
グラフィックス | DirectX 9 以上(WDDM 1.0ドライバ)対応 | DirectX 12以上(WDDM 2.0ドライバ)対応 |
ディスプレイ | 800×600ドット | 対角サイズ9インチ以上で8bitカラーの高解像度(720p) |
「TPM(Trusted Platform Module)」とはセキュリティのための機能を搭載した半導体チップの一種で、CPUやチップセット、あるいはマザーボード上に実装されている。TPMには幾つかのバージョンがあり、Windows 11ではバージョン2.0対応が必須である。
プロセッサごとの要件は以下のMicrosoftのWebページに記載されている。
とはいえ、上記の情報をつぶさにチェックしながら、自分のPCがWindows 11に対応しているかどうかを確認するのは容易ではないだろう。
PC正常性チェックアプリで要件の適合をチェックする
Windows 11にアップグレード可能かどうかは、Microsoftが提供している「PC正常性チェックアプリ」を使うと簡単に確認可能だ。Windows 11にアップグレードする際には、このチェックアプリで互換性を確認する必要があるので、事前にチェックしておけばアップグレードもスムーズに進む。
PC正常性チェックアプリは、Microsoftの「PC正常性チェックアプリの使用方法」ページの中ほどにある「https://aka.ms/GetPCHealthCheckApp」リンクをクリックすると、インストーラー「WindowsPCHealthCheckSetup.msi」が自動的にダウンロードされるので、これを実行してインストールすればよい。
PC正常性チェックアプリを起動すると、「PC正常性を一目で確認」画面が表示されるので、ここの「Windows 11のご紹介」欄にある[今すぐチェック]ボタンをクリックすれば互換性のチェックが実行される。「このPCはWindows 11の要件を満たしています」と表示されれば、Windows 11へのアップグレードが可能だ。
一方で、アップグレード要件を満たしていない場合は、「このPCは現在、Windows 11システム要件を満たしていません」と表示される。この場合、[すべての結果を表示]ボタンをクリックして、満たしてない項目を確認しておこう。満たしていない項目によっては、対処できる可能性があるからだ。

PC正常性チェックアプリで要件の適合をチェックする(1)
Microsoftの「PC正常性チェックアプリの使用方法」ページの中ほどにある「https://aka.ms/GetPCHealthCheckApp」リンクをクリックする。PC正常性チェックアプリのインストーラーがダウンロードできるので、これを実行して、PC正常性チェックアプリをインストールする。

PC正常性チェックアプリで要件の適合をチェックする(3)
Windows 11のシステム要件を満たしていない場合は、「このPCは現在、Windows 11システム要件を満たしていません」と表示される。この場合、[すべての結果を表示]ボタンをクリックして、満たしてない項目を確認する。

PC正常性チェックアプリで要件の適合をチェックする(3')
「このPCはWindows 11の要件を満たしています」と表示された場合、Windows 11へのアップグレードが可能だ。PC正常性チェックアプリで要件チェックがパスすると、数日以内にWindows Updateの表示が変わり、Windows UpdateからWindows 11へのアップグレードが可能になる。
PC正常性チェックアプリの結果と対処方法
PC正常性チェックアプリの結果、アップグレード要件を満たしている場合は、後述の方法でアップグレードを実行すれば、Windows 11にできる。一方、条件を満たしていない場合は、幾つかチェックすべきポイントと対処方法がある(後述)。
Windows 11へアップグレードする手順
アップグレード要件を満たしている場合、PC正常性チェックアプリを実行してしばらくすると、「Windowsの設定」アプリの[更新とセキュリティ]−[Windows Update」を選択すると、「Windows Update」画面に「Windows 11, version 24H2の準備ができました」といった案内が表示されるはずだ。ここで、[ダウンロードしてインストール]ボタンをクリックすると、Windows 11へのアップグレードが実行される。

Windows UpdateでWindows 11にアップグレードする
「Windowsの設定」アプリを起動し、[更新とセキュリティ]−[Windows Update]を選択して、「Windows Update」画面を開く。「Windows 11, version 24H2の準備ができました」といった案内が表示されていた場合、ここの[ダウンロードしてインストール]ボタンをクリックすると、Windows 11へのアップグレードが開始できる。
また、更新プログラムの適用後にサインインすると、全画面で「サポート終了の前に今すぐPCをアップグレードしてください」という案内が表示されることがある。ここで[取得する]ボタンをクリックすれば、Windows 11へのアップグレードがすぐに実行される。
ここで[スケジュールする]ボタンをクリックすると、[デスクトップにアクセスしてから数分後にインストールする]と[次の24時間以内にPCが次回更新プログラムを確認する際にインストールする]の選択肢が表示され、インストール時期が選択できるようになる。どちらの場合もインストール自体はバックグラウンドで実行され、再起動が必要になった時点で通知が表示される。再起動後、Windows 11のインストールが実行される。

サインイン後に表示される案内からWindows 11にアップグレードする(1)
Windows 10にサインインした後、この画面が表示されたら、[取得する]ボタンをクリックすると、Windows 11へのアップグレードが開始される。後からアップグレードしたい場合は、[スケジュールする]ボタンをクリックする。

サインイン後に表示される案内からWindows 11にアップグレードする(2)
[スケジュールする]ボタンをクリックすると、この画面が表示され、[デスクトップにアクセスしてから数分後にインストールする]と[次の24時間以内にPCが次回更新プログラムを確認する際にインストールする]の選択ができる。どちらかを選択して、[続行]ボタンをクリックすると、選択したスケジュールでWindows 11のアップグレードが開始される。
いずれの場合でも、Windows 11へのアップグレードはそれなりの時間がかかる上、Windows 11にアップグレード後にWindows 10から引き継がれない項目の設定やWindows 11独自の設定が必要になるので、時間に余裕のある時に実行するのがよい。
未対応PCの場合の対処方法
PC正常性チェックアプリの結果、アップグレード要件を満していなかった場合でも諦めるのは少し早い。満たしていない項目によっては、対処できる可能性があるからだ。
CPUが要件を満たさない場合
CPUが要件を満たさない場合、要件チェックをバイパスしてWindows 11にするか、PCを買い替えることになる。デスクトップPCでは、CPUの交換が可能なものもあるが、要件を満たさないようなCPUの場合、置き換え可能なCPUで要件を満たすものを探すのは難しいだろう(チップセットが対応していないため)。マザーボードごと交換となると、実質的にほぼPCの買い替えとなってしまう。
メモリやストレージが要件を満たさない場合
メモリ容量やストレージ容量がシステム要件を満たさない場合、交換や増設ができるのであれば、Windows 11にアップグレードできる可能性がある。特にストレージ容量は、外付けのUSBディスクでも構わないので簡単に対応可能だ。
メモリを4GB以上、ストレージの全容量を64GB以上にして、再度、「PC正常性チェックアプリ」を実行して、システム要件をパスすることを確認しよう(アップグレードするためには、10GB以上の空き容量が必要)。
TPM 2.0が要件を満たさない場合
2022年以降に販売されたPCは、Windows 11の提供開始後ということもあり、ほとんどがTPM 2.0に対応していると思われる。また、それより以前であっても、Windows 11でサポートされているCPUであれば、CPUとチップセットでTPM 2.0に対応しているものが多いはずだ。
そのため、「PC正常性チェックアプリ」の結果でTPM 2.0のみ満たさない場合は、UEFI(BIOS)でTPM 2.0が無効化されている可能性が考えられる。
[Shift]キーを押しながら[再起動]を実行して表示される「Windows回復環境」画面を開き、[トラブルシューティング]−[UEFIファームウェアの設定]を選択して、UEFI画面を開く。
TPM 2.0の有効/無効を設定する項目は機種ごとに異なるが、[Security]タブにあることが多いようだ。筆者の手元にある第6世代のThinkpad X1 Carbon(Intel Core i5-8250U)の場合、[Security]タブの[Security Chip]で設定が可能であった。ここの「TPM 2.0」欄を[Enable]にして再起動すれば、TPM 2.0が有効化できる。

UEFI画面でTPM 2.0を有効にする
UEFI画面を開き、[Security]タブの[Security Chip]などにTPM 2.0の有効/無効を設定する項目がある。ここでTPM 2.0が[Disable]となっていた場合は、[Enable]に切り替えることでTPM 2.0が有効になり、Windows 11のシステム要件を満たせる可能性がある。
一方、筆者が購入した別の小型ノートPCは、2020年発売の比較的新しいCPU「Core i3-1110G4」を搭載するものの、UEFI画面にTPM 2.0に関する項目はなく、TPM 2.0が有効にできないものだった。このようなケースもあるので、メーカーのサポートページなどを確認して、TPM 2.0に対応しているかどうかを確認するとよい。
TPM 2.0がサポートされていない場合も、要件チェックをバイパスしてWindows 11にするか、PCを買い替えることになる。
未対応PCをWindows 11にアップグレードする
未対応PCであっても、要件チェックをバイパスしてWindows 11にアップグレードすることは可能だ。ただし、アップグレード後の動作は保証されていない点に注意してほしい。また未対応PCの場合、Windows 11の機能更新プログラムはWindows Updateで適用できず、毎回手動による適用が必要になる(Tech TIPS「互換性チェックをバイパスしてシステム要件を満たさないPCでもWindows 11 2024 Update(バージョン24H2)にする」参照のこと)。
未対応PCをWindows 11にアップグレードする場合、操作ミスによってデータが失われてしまう危険性があるので、必ずバックアップを取っておこう。バックアップの方法は、Tech TIPS「Windows 10のサポート終了に備えて、Windows 11移行前にフルバックアップを実行する」を参照してほしい。
アップグレードする方法は幾つかあるが、ここでは一番簡単なsetup.exeに「/product server」オプションを付けて実行する方法を紹介しておこう。その他の方法は、Tech TIPS「システム要件を満たさないPCをWindows 11 2023 Update(23H2)にアップデートする方法」を参照してほしい。Windows 10をWindows 11 2023 Updateや2024 Updateにする場合も同じ方法でアップグレード可能だ。
Windows 11のシステムイメージ(ISOファイル)をダウンロードする
システム要件を満たさないPCをWindows 11にアップグレードする場合、要件チェックをバイパスする必要がある。それには、システムイメージ(ISOファイル)を利用する必要がある。
MicrosoftのWebサイトからWindows 11のシステムイメージをダウンロードしておこう。Webブラウザで、「Windows 11をダウンロードする」ページを開き、「x64デバイス用Windows 11 ディスク イメージ (ISO) をダウンロードする」欄の「ダウンロードを選択」と表示されたプルダウンリストで[Windows 11(x64 デバイス用のマルチエディション ISO)]を選択し、[ダウンロード]ボタンをクリックする。
「製品の言語の選択」欄が表示されるので、ここで[日本語]を選択し、[確認]ボタンをクリックすると、[64-bitダウンロード]ボタンが表示されるので、これをクリックする。これでダウンロードフォルダにISOファイルが保存されているはずだ。
setup.exeを「/product server」オプションを付けて実行する
ISOファイルがダウンロードできたら、エクスプローラーでこれをダブルクリックしてE:ドライブなどにマウントする。エクスプローラーでマウントしたドライブを開いてから、アドレスバーに「cmd」と入力して、[Enter]キーを押して、コマンドプロンプトを開く。
コマンドプロンプトで、以下のコマンドを実行して、インストールウィザードを起動する。開いたウィザードのセットアップ画面には、「Windows Serverのインストール」と表示されるが、Windows Serverがインストールされるわけではないので気にする必要はない。
setup.exe /product server
後は、ウィザードを通常通り進めていけば、Windows 11にアップグレードできる。なお、ウィザードの途中で「引き継ぐ項目を選んでください」画面が表示されるので、ここでは必ず「ファイル、設定、アプリを保持する」を選択して[次へ]ボタンをクリックすること。「何もしない」を選択すると、個人用ファイルなどを削除して、クリーンインストールと同様の状態になってしまうので注意してほしい。

未対応のPCをWindows 11にアップグレードする(1)
Windows 11のシステムファイル(ISOファイル)をダウンロードしたら、ISOファイルをダブルクリックして、DVDドライブにマウントする。マウントしたDVDドライブを選択し、アドレスバーに「cmd」と入力して、[Enter]キーを押す。

未対応のPCをWindows 11にアップグレードする(2)
ISOファイルがマウントされたドライブをカレンドディレクトリとして、コマンドプロンプトが起動する。ここでsetup.exeを「/product server」オプションを付けて実行する。

未対応のPCをWindows 11にアップグレードする(3)
Windows 11のインストールウィザードが起動する。「Windows Serverのインストール」と表示されるが、実行しているWindows 10と同じエディションでWindows 11にアップグレードされる。
Copyright© Digital Advantage Corp. All Rights Reserved.